What is the Software Testing Process & How to Improve it?
Imagine a food delivery application with a feature for scheduling orders, but this functionality fails during peak user traffic. Executing performance testing with simulated peak traffic can prevent such failures and improve the user experience.

Ensuring software quality is essential for building competitive, high-performing products by refining testing to catch issues early.
Having a software testing process in place guarantees your product is functional and meets the performance requirements of your customer. Because it is not just about finding bugs; It’s also about validating that the software meets technical and business requirements.
The software testing process comprises multiple stages of validations, verifications, and documentation. Every stage is crucial to ensure 100% test coverage of unit testing, integration testing, system testing, and user acceptance testing.
But what does the software testing process involve? And how can teams improve it?
This comprehensive guide will explore each phase of the software testing process and provide actionable improvement.
TL;DR:
- Thorough testing makes software reliable and ready for real-world use.
- Software testing improves product quality by improving performance, security, and user experience.
- Testing happens at different levels to catch issues early on and ensure everything works as expected.
Key Phases of the Software Testing Process
Quality engineering (QE) stresses integrating software testing throughout the software development process to ensure continuous quality improvement. This means that the quality assurance team is involved earlier in the development phases to perform activities like user interface testing and risk assessment. It helps identify potential bugs and requirement mismatches before significant development actions.
This aligns with agile development, where the software testing process and software development process go in parallel. However, early QA involvement and continuous improvement can be leveraged in various development environments.
To ensure comprehensive coverage, the software testing process itself is broken down into various phases. These phases help teams create an organized approach that covers all aspects of the software’s performance, functionality, and reliability.
Let’s break down the software testing process into simple steps explained below:

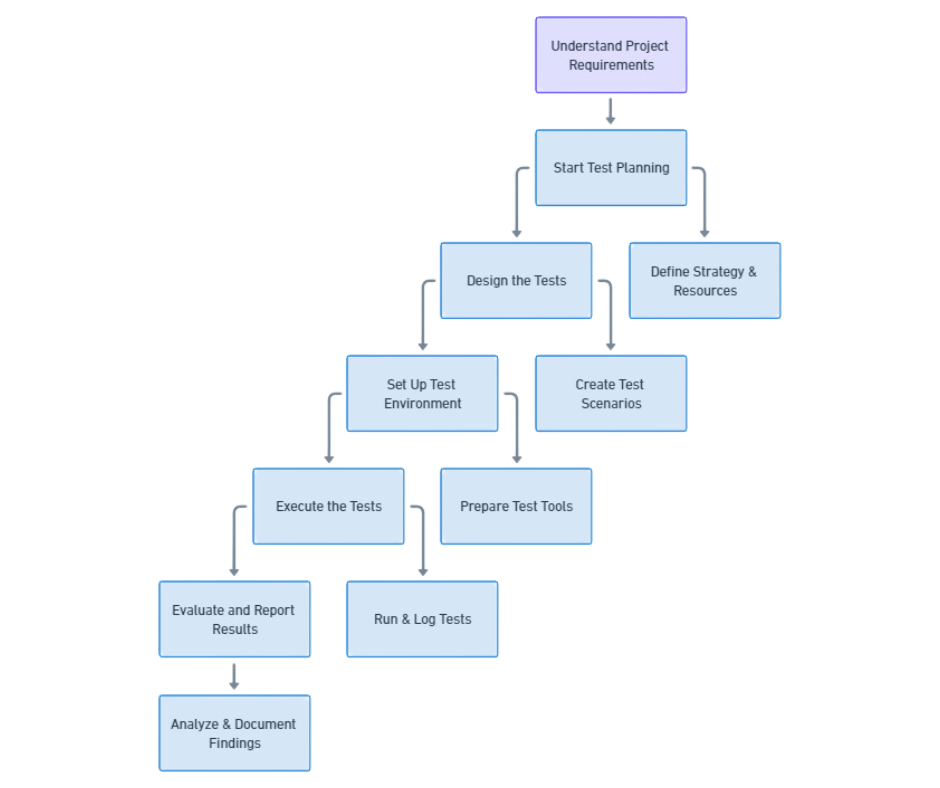
Step 1. Understand the project requirements
This is the foundation of a successful software testing process. Before getting into test design or execution, it’s essential to have a thorough understanding of the software’s objectives and user requirements.
- Engage stakeholders: Collaborate with project managers, developers, and end-users to gather requirements.
- Clarify objectives: Understanding the software’s purpose helps design test cases that align with user expectations.
Step 2. Start test planning
Test planning is crucial for organizing the testing process. It defines the scope of the testing, the resources required, and the overall strategy.
- Develop the testing strategy: This involves deciding the types of testing needed (e.g., manual or automated), the testing tools to be used, and the environments where testing will take place.
- Resource planning and risk management: Determine the resources required for testing, including testers, tools, and environments. Identify potential risks, such as tight deadlines or limited resources, and create mitigation strategies.
Step 3. Design the tests
Test design involves creating detailed test cases and scripts based on the requirements gathered earlier. This phase ensures that every part of the software is thoroughly tested.
- Create test cases and scripts: A test case outlines the conditions under which the software will be tested, while test scripts are automated sequences used in automation testing.
- Design test data and scenarios: Define the data sets and use cases that will be used during testing. This includes both positive and negative test cases to cover a broad range of scenarios.
Step 4. Set up the test environment
A controlled test environment is essential for simulating real-world conditions under which the software will be used. The environment should replicate the production environment as closely as possible.
- Configuring hardware and software: Ensure the test environment has the necessary hardware, software, and network configurations to mirror real usage conditions.
- Setting up testing tools: Tools like Selenium, JIRA, or TestRail should be integrated into the environment to support test execution.
Step 5. Execute the tests
The execution phase is where the real testing happens. This is where the testers manually or automatically run the designed test cases to validate the software’s performance.
- Conduct the tests: Depending on the project, testing could be manual (carried out by testers) or automated (using tools like Selenium or TestComplete).
- Log defects and results: Any defects found during the test execution should be recorded in detail. These defects are addressed by the development team and retested later.
Step 6. Evaluate and report results
Once the tests have been executed, the next step is to evaluate the results and determine whether the software meets the required standards.
- Evaluate test results: Compare the actual outcomes of the test cases with the expected results. This helps identify discrepancies or defects that need to be fixed.
- Report outcomes and document lessons learned: Prepare a detailed report highlighting the key findings, defects, and areas for improvement. This report is crucial for improving the next round of testing.
Strategies to Improve the Software Testing Process
Improving the software testing process is crucial for faster delivery, higher-quality applications, and better user satisfaction. Here are some strategies on how to improve the software testing process:

1. Implementing test automation
Automating repetitive tests can save significant time and reduce human error. Test automation tools like Selenium and Playwright are excellent for running tests on multiple web environments and platforms, while Appium is specifically designed for automating tests on mobile platforms like iOS and Android.
- Benefits of automation: It increases testing efficiency, enables frequent testing, and ensures consistency across multiple runs.
- Identifying suitable candidates for automation: Focus on automating tests that are repetitive, time-consuming, and crucial to the application’s stability.
2. Continuous testing and integration
Continuous testing, when integrated into the CI/CD (Continuous Integration/Continuous Deployment) pipelines, ensures that code is tested in real-time, allowing for immediate feedback and bug resolution.
- Integrating testing into CI/CD pipelines: Tools like Jenkins and CircleCI facilitate continuous testing by triggering automated tests after every code commit.
- Benefits of continuous feedback: Continuous testing reduces the feedback loop, allowing developers to address issues early in the development cycle.
3. Test case management
An organized approach to managing test cases ensures comprehensive test coverage and reduces the risk of missing critical functionality.
- Prioritize test cases: Focus on the most critical features and ensure they are tested thoroughly.
- Regular updates and reviews: Update test cases as the software evolves to ensure they remain relevant and effective.
4. Collaboration and communication
Effective communication between all stakeholders is key to ensuring a smooth testing process. Establishing clear communication channels and documentation practices can enhance collaboration among team members.
- Enhancing communication: Enhancing communication among developers, testers, and stakeholders is crucial to identifying potential issues early and ensuring that everyone is aligned on project goals and timelines.
- Utilizing collaboration tools: Platforms like JIRA, Bugasura, and Slack make it easier for developers, testers, and product managers to stay aligned throughout the testing process.
5. Focusing on risk-based testing
Risk-based testing involves identifying and prioritizing the most critical areas of the software that could potentially fail. By focusing on high-risk areas, testing teams can ensure that key functionalities are thoroughly tested.
- Prioritize based on risk: Areas of the software that have the highest impact on the user experience or business should be tested first.
- Strategies for effective risk identification: Optimizing risk identification involves regular assessments, leveraging historical data, and collaborating with stakeholders to prioritize high-impact areas for testing. This ensures critical components are addressed first, minimizing the risk of major issues post-release.
6. Training and skill development
Testing tools and techniques are constantly evolving, making it essential for testing teams to stay updated. Investing in skill development and training programs can significantly improve the quality and efficiency of the software testing process.
- Upskilling testing teams: Regular training sessions and certifications can ensure your team is equipped with the latest knowledge and skills.
- Keeping up with industry trends and tools: Staying updated with the latest industry trends and tools is essential for maintaining a competitive edge. By adopting new technologies and methodologies, testing teams can continuously improve efficiency and effectiveness in the software testing process.
Measuring the Effectiveness of Your Software Testing
To continually improve the software testing process, it’s crucial to assess its effectiveness. This helps you identify what’s working well and where improvements are needed.
By measuring performance through key metrics or Key Performance Indicators (KPIs), you can gain a clear picture of the quality and thoroughness of your testing efforts.
What are the key performance indicators for software testing?
- Defect density: This metric measures the number of defects found in the software relative to its size (usually per thousand lines of code). A lower defect density indicates higher quality software, while a higher number may suggest the need for more thorough testing or code refinement.
- Test coverage: Test coverage indicates how much of the code or functionality has been tested. It shows whether all features, paths, and modules in the software have been validated. High test coverage ensures that most of the code is being tested, reducing the risk of undetected issues.
- Test execution time: This measures the time it takes to execute all the test cases. It’s a good indicator of how efficient the testing process is. If the test execution time is too long, it can slow the overall development cycle. A shorter test execution time, without compromising quality, is often a sign of optimized test cases and efficient test automation.
What tools can help measure testing effectiveness?
Several tools are available to help teams track these KPIs and gain insights into the efficiency and effectiveness of their software testing process.
Tools like Zephyr with Jira and qTest provide detailed reports on test coverage, defect density, and execution time. These platforms help teams analyze their testing data, identify bottlenecks, and make data-driven decisions for improvement.
They also offer collaborative features to streamline communication between testing teams and stakeholders, ensuring testing progress and results are visible throughout the project lifecycle.
Streamlining the Testing Process
The software testing process is crucial for ensuring applications are reliable, secure, and user-friendly. Teams can create a robust testing environment by following key phases and continuously improving the process.
Implementing test automation and focusing on risk-based testing effectively improve the software testing process and enhance its efficiency.
Moreover, testing is not a one-time task but a continuous effort. Regular evaluation and adjustments can improve the software testing process.
Why Choose Testlio to Improve Your Software Testing Process?
- Seamless integration: Our testing fits smoothly into your development cycle, offering continuous feedback for improvement.
- Precision-driven testing: We rigorously test your software to ensure reliability, minimize bugs, and guarantee stability.
- Collaborative approach: We work closely with developers and stakeholders, aligning efforts to reduce time-to-market and improve quality.
- Comprehensive coverage: Our testing spans both functional and non-functional aspects for optimal performance.
- User-focused insights: We incorporate real-world scenarios to meet user expectations.



